Datawhale干货
教程:OpenClaw + Codex/Claude Code
Datawhale干货
教程:OpenClaw + Codex/Claude Code
今天分享一个很炸裂的实践案例。(文末附教程)
一个独立开发者,用 OpenClaw + Codex/CC 搭了一套 AI Agent系统,实现了什么效果呢?

一天 94 次提交,30 分钟完成 7 个 PR,而且这一天他还开了 3 个客户会议,编辑器都没打开过。
这是真实发生在 2026 年 1 月的事。作者把整个系统的架构、工作流、代码配置都公开了,看完觉得这个思路太值得学习了,所以整理成这篇文章分享给你。
如果你也在用 Codex 或 Claude Code,或者对 OpenClaw 感兴趣,这篇文章会给你很多启发。
一个人,一天 94 次代码提交
先看几个数据,感受一下这套系统的威力:
过去 4 周的真实数据:
单日最高 94 次提交(平均每天 50 次提交)
30 分钟内完成 7 个 PR
从想法到上线的速度快到可以“当天交付客户需求”
作者用这套系统在做一个真实的 B2B SaaS 产品,配合创始人直销,大部分功能需求都能当天搞定。速度快到什么程度?客户提需求,当天就能看到效果,直接转化成付费用户。
成本呢?每月 $190(Claude $100 + Codex $90),新手起步 $20 就能跑起来。
你可能会问:这是不是堆了一堆 AI 工具,然后疯狂生成垃圾代码?
不是的。作者的 Git 历史看起来像是“刚招了一个开发团队”,但实际上只有他一个人。关键变化是:他从“管理 Claude Code”变成了“管理一个 AI 管家,这个管家再去管理一群 Claude Code”。
1 月之前:直接用 Codex 或 Claude Code 写代码
1 月之后:用 OpenClaw 作为编排层,让它调度 Codex/Claude Code/Gemini
这个转变带来的效果是:系统能自动完成几乎所有小到中等复杂度的任务,不需要人工介入。
为什么 Codex 和 Claude Code 单独用不够好?
这时候,你可能会想:Codex 和 Claude Code 已经很强了,为什么还要加一层编排?
作者给出的答案很直接:Codex 和 Claude Code 对你的业务几乎一无所知。它们只看到代码,看不到完整的业务图景。
这里有个根本性的限制:上下文窗口是固定的,你只能二选一。
你必须做选择往里面塞什么:
塞满代码 → 没空间放业务上下文
塞满客户历史 → 没空间放代码库
所以单独用 Codex 或 Claude Code 时,你会遇到这些问题:
它不知道这个功能是为哪个客户做的
它不知道上次类似需求为什么失败了
它不知道你的产品定位和设计原则
它只能根据当前的代码和你的 prompt 来工作
OpenClaw 改变了这个等式。
它充当编排层,位于你和所有 AI 工具之间。它的角色是:
持有所有业务上下文(客户数据、会议记录、历史决策、成功/失败案例)
把业务上下文翻译成精确的 prompt,喂给具体的 Agent
让这些 Agent 专注做它们擅长的事:写代码
类比一下:
Codex/Claude Code = 专业厨师,只管做菜
OpenClaw = 主厨,知道客人口味、食材库存、菜单定位,给每个厨师下达精确指令
这就是为什么需要双层系统:通过上下文的专业化分工,而不是换更强的模型。
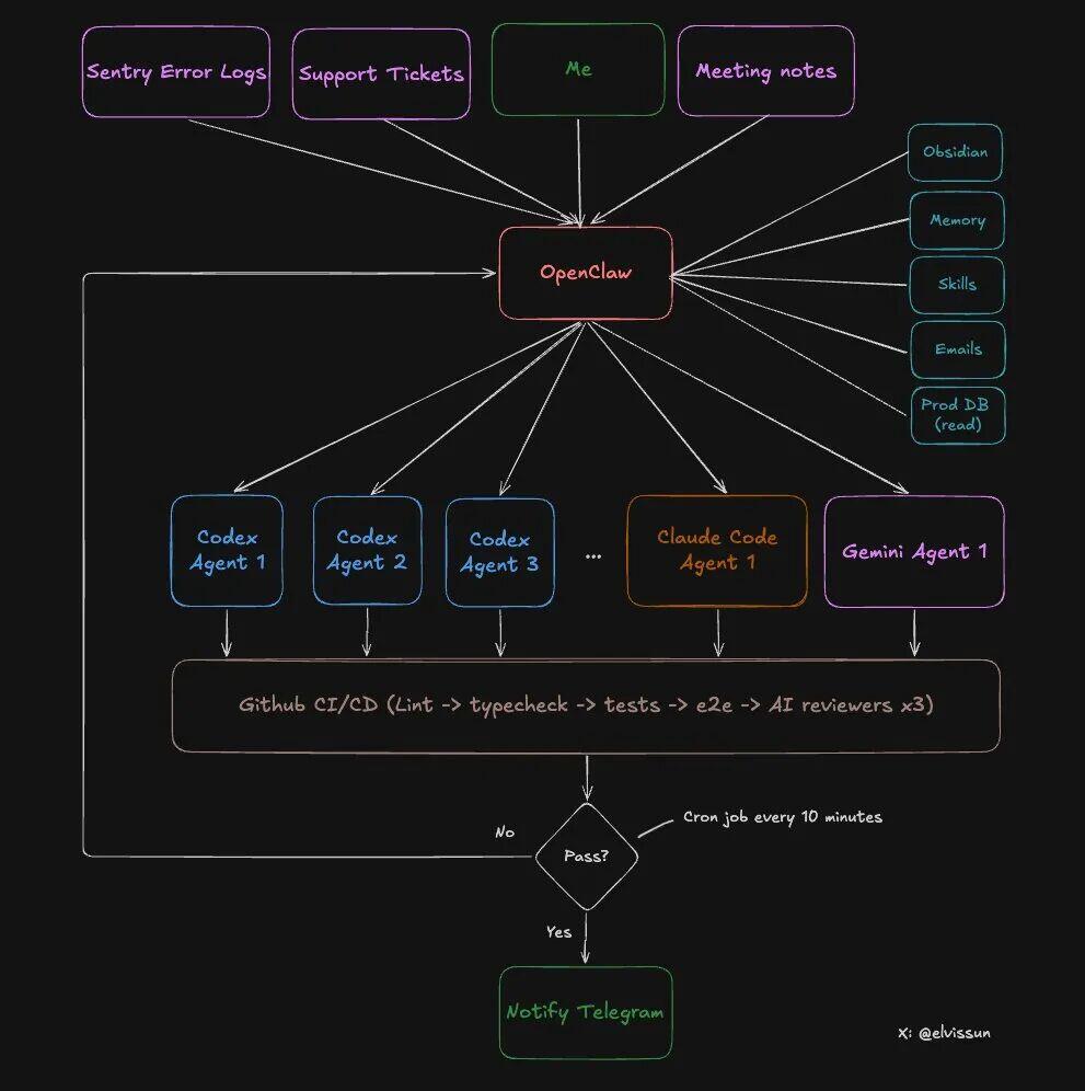
双层系统的具体架构:编排层 + 执行层
来看看这套系统的具体架构。

两层,各司其职:

OpenClaw(编排层)能做什么?
读取 Obsidian 笔记里的所有会议记录(自动同步)
访问生产数据库(只读权限)获取客户配置
有管理员 API 权限,可以直接给客户充值解除阻塞
根据任务类型选择合适的代理(Codex/Claude Code/Gemini)
监控所有代理的进度,失败了会分析原因并调整 prompt 重试
完成后通过 Telegram 通知作者
Agent(执行层)能做什么?
读写代码库
运行测试和构建
提交代码和创建 PR
响应 code review 的反馈
关键点:执行层的 Agent 永远不会接触生产数据库,也不会看到客户的敏感信息。它们只拿到“完成这个任务需要知道的最小上下文”。

这个设计很聪明:安全边界清晰,同时保证了效率。
完整工作流:从客户需求到 PR 合并的 8 个步骤
现在进入核心部分。用作者上周的一个真实案例,带你走一遍完整流程。
背景: 一个企业客户打电话来,说希望能复用他们已经配置好的设置,在团队内共享。第 1 步:客户需求 → OpenClaw 理解并拆解
通话结束后,作者和 Zoe(他的 OpenClaw) 聊了聊这个需求。
这里的神奇之处:零解释成本。因为所有会议记录自动同步到 Obsidian, Zoe 已经读过了通话内容,知道客户是谁、他们的业务场景、现有配置。
作者和 Zoe 一起把需求拆解成:做一个模板系统,让用户保存和编辑现有配置。
然后 Zoe 做了三件事:
给客户充值 — 用管理员 API 立即解除客户的使用限制
拉取客户配置 — 从生产数据库(只读)获取客户现有的设置
生成 prompt 并启动代理 — 把所有上下文打包,喂给 Codex
第 2 步:启动代理
Zoe 为这个任务创建了:
一个独立的 git worktree(隔离的分支环境)
一个 tmux 会话(让 Agent 在后台运行)
# 创建 worktree + 启动代理
git worktree add ../feat-custom-templates -b feat/custom-templates origin/main
cd ../feat-custom-templates && pnpm install
tmux new-session -d -s "codex-templates" \
-c "/Users/elvis/Documents/GitHub/medialyst-worktrees/feat-custom-templates" \
"$HOME/.codex-agent/run-agent.sh templates gpt-5.3-codex high"
为什么用 tmux?因为可以中途干预。
如果 AI 走偏了,不用杀掉重来,直接在 tmux 里发指令:
# 代理方向错了
tmux send-keys -t codex-templates "停一下。先做 API 层,别管 UI。" Enter
# 代理需要更多上下文
tmux send-keys -t codex-templates "类型定义在 src/types/template.ts,用那个。" Enter
同时,任务会被记录到一个 JSON 文件里:
{
"id": "feat-custom-templates",
"tmuxSession": "codex-templates",
"agent": "codex",
"description": "企业客户的自定义邮件模板功能",
"repo": "medialyst",
"worktree": "feat-custom-templates",
"branch": "feat/custom-templates",
"startedAt": 1740268800000,
"status": "running",
"notifyOnComplete": true
}
第 3 步:自动监控
一个 cron 任务每 10 分钟检查一次所有代理的状态。
重点:它不是去“问”Agent 进度如何(那样很费 token),而是检查客观事实:
tmux 会话还活着吗?
有没有创建 PR?
CI 状态如何?
如果失败了,是否需要重启?(最多重试 3 次)
这个监控脚本是 100% 确定性的,非常省 token,只在需要人工介入时才会通知作者。
这其实是改进版的 Ralph Loop,后面会详细讲。
第 4 步:Agent 创建 PR
Agent 写完代码,提交,推送,然后用gh pr create --fill创建 PR。
注意:这时候作者不会收到通知。 因为一个 PR 本身不代表“完成”。
“完成”的定义是:
✅ PR 已创建
✅ 分支已同步到 main(没有冲突)
✅ CI 通过(lint、类型检查、单元测试、E2E 测试)
✅ Codex reviewer 通过
✅ Claude Code reviewer 通过
✅ Gemini reviewer 通过
✅ 如果有 UI 改动,必须包含截图
只有全部满足,才算真正完成。
第 5 步:自动化 Code Review
每个 PR 会被三个 Agent 审查:
Codex Reviewer — 最靠谱的审查者
擅长发现边界情况
能抓到逻辑错误、缺失的错误处理、竞态条件
误报率很低
Gemini Code Assist Reviewer — 免费且好用
能发现其他审查者漏掉的安全问题和扩展性问题
会给出具体的修复建议
不用白不用
Claude Code Reviewer — 基本没用
过度谨慎,总是建议“考虑添加……”
大部分建议都是过度设计
除非标记为“critical”,否则直接跳过
三个审查者都会直接在 PR 里评论。
第 6 步:自动化测试
CI 管道会跑:
Lint 和 TypeScript 检查
单元测试
E2E 测试
Playwright 测试(在和生产环境一模一样的预览环境里跑)
上周新加的规则:如果 PR 改了 UI,必须在描述里附上截图,否则 CI 直接失败。
这个规则大幅缩短了 review 时间 — 作者看一眼截图就知道改了什么,不用点进预览环境。
第 7 步:人工 Review
现在,作者收到 Telegram 通知:“PR #341 准备好了,可以 review。”
这时候:
CI 全绿
三个 AI 审查者都批准了
截图展示了 UI 变化
所有边界情况都在 review 评论里记录了
作者的 review 只需要 5-10 分钟。 很多 PR 他甚至不看代码,只看截图就直接合并了。
第 8 步:合并
PR 合并。每天有个 cron 任务清理孤立的 worktree 和任务记录。
完整流程走完,从客户需求到代码上线,可能只用了 1-2 小时,而作者的实际投入可能只有 10 分钟。
三个让系统更聪明的机制
机制 1:改进版 Ralph Loop — 不只是重复,而是学习
你可能听过 Ralph Loop:从记忆拉取上下文 → 生成输出 → 评估结果 → 保存学习。
但大多数实现有个问题:每次循环用的 prompt 都一样。 学习到的东西改善了未来的检索,但 prompt 本身是静态的。
这套系统不一样。
当 Agent 失败时,Zoe 不会用同样的 prompt 重启。她会带着完整的业务上下文,分析失败原因,然后重写 prompt:
❌ 坏例子(静态 prompt):
"实现自定义模板功能"
✅ 好例子(动态调整):
"停。客户要的是 X,不是 Y。这是他们在会议里的原话:
'我们希望保存现有配置,而不是从头创建新的。'
重点做配置复用,不要做新建流程。"
Zoe 能做这种调整,因为她有执行层 Agent 没有的上下文:
客户在会议里说了什么
这家公司是做什么的
上次类似需求为什么失败了
更进一步,Zoe 不会等你分配任务,她会主动找活干:
早上: 扫描 Sentry → 发现 4 个新错误 → 启动 4 个 Agent 去调查和修复
会议后:扫描会议记录 → 发现 3 个客户提到的功能需求 → 启动 3 个 Codex
晚上: 扫描 git log → 启动 Claude Code 更新 changelog 和客户文档
作者散步回来,Telegram 上显示:“7 个 PR 准备好了。3 个新功能,4 个 bug 修复。”
成功的模式会被记录下来:
“这种 prompt 结构对账单功能很有效”
“Codex 需要提前拿到类型定义”
“总是要包含测试文件路径”
奖励信号是:CI 通过、三个 code review 通过、人工合并。任何失败都会触发循环。
时间越长,Zoe 写的 prompt 越好,因为她记得什么能成功。
机制 2:Agent 选择策略 — 不同任务找不同的专家
不是所有 Agent 都一样强。作者总结的选择策略:
Codex(gpt-5.3-codex) — 主力
后端逻辑、复杂 bug、多文件重构、需要跨代码库推理的任务
慢但彻底
占 90% 的任务
Claude Code(claude-opus-4.5) — 速度型选手
前端工作
权限问题少,适合 git 操作
(作者以前更常用,但 Codex 5.3 出来后就换了)
Gemini — 设计师
有设计审美
对于漂亮的 UI,先让 Gemini 生成 HTML/CSS 规范,再交给 Claude Code 在组件系统里实现
Gemini 设计,Claude 建造
Zoe 会根据任务类型自动选择 Agent,并在它们之间传递输出。账单系统 bug 给 Codex,按钮样式修复给 Claude Code,新仪表盘设计先给 Gemini。
机制 3:瓶颈在哪?RAM
这里有个意外的限制:不是 token 成本,不是 API 速率,而是内存。
每个 Agent 需要:
自己的 worktree
自己的 node_modules
运行构建、类型检查、测试
5 个 Agent 同时跑 = 5 个并行的 TypeScript 编译器 + 5 个测试运行器 + 5 套依赖加载到内存。
作者的 Mac Mini(16GB RAM)最多同时跑 4-5 个 Agent,再多就开始 swap,而且得祈祷它们不要同时构建。
所以他买了一台 Mac Studio M4 Max(128GB RAM,$3500),3 月底到货。他说到时候会分享值不值。
你也可以搭建:从零到运行只需 10 分钟
想试试这套系统?
最简单的方法:
把这整篇文章复制给 OpenClaw,告诉它:“按照这个架构,给我的代码库实现一套 Agent 集群系统。”
然后,它就会:
读取架构设计
创建脚本
设置目录结构
配置 cron 监控
10 分钟搞定。
你需要准备:
OpenClaw 账号
Codex 和/或 Claude Code 的 API 访问
一个 git 仓库
(可选)Obsidian 用于存储业务上下文
2026:一个人的百万美元公司
作者在文末说了一段话,我觉得很有启发性:
“我们会看到大量一个人的百万美元公司从 2026 年开始出现。杠杆是巨大的,属于那些理解如何构建递归自我改进 AI 系统的人。”
这就是它的样子:
一个 AI 编排者作为你的延伸(就像 Zoe 之于作者)
把工作委派给专门的 Agent,处理不同的业务职能
工程、客户支持、运营、营销
每个 Agent 专注于它擅长的事
你保持专注和完全控制
下一代创业者不会雇 10 个人去做一个人加一套系统就能做的事。他们会这样构建——保持小规模,快速行动,每天发布。
现在 AI 生成的垃圾内容太多了。各种炒作,各种“任务控制中心”的花哨 demo,但没有真正有用的东西。
作者说他想做相反的事:少炒作,多记录真实的构建过程。真实的客户,真实的收入,真实的提交发布到生产环境,也有真实的失败。
这篇文章就到这里。
如果你也在探索 AI 自动化的实践应用,希望这个案例能给你一些启发。
一起“点赞”三连↓
评论区